发布时间:2025-10-23
编者按:文章内容来自美国内政部/美国地质调查局的公开文件报告2007–1084,作者:Richard F. Meyer, Emil D. Attanasi, 和 Philip A. Freeman,报告详细介绍了世界地质盆地中的重油与天然沥青分布、储量和形成原因分析等内容。全部内容采用Deepseek翻译而成,仅供大家学习交流,如有不妥之处,请多多包涵,或联系我们修正。后附报告原文,请对照参阅。

摘要
重油和天然沥青因其高粘度(流动阻力)和高密度(低API 比重)而与众不同。这些属性反映了高达 50 重量百分比的沥青质,在其晶格中包含多杂原子的非常高分子量的烃类分子恒定存在。几乎所有的重油和天然沥青都是常规油的蚀变产物。已知聚集区中的重油总资源量为 3,3960 亿桶原始石油地质储量,其中包含 300 亿桶作为远景额外石油。已知聚集中的天然沥青总资源量达到 5,5050 亿桶原始石油地质储量,其中包括 9,930 亿桶作为远景额外石油。这些资源分布在 192 个含有重油的盆地和 89 个含有天然沥青的盆地中。在九种基本的 Klemme 盆地类型(部分带有细分)中,就已知重油和天然沥青体积而言,迄今为止最多产的是大陆多旋回盆地,无论是克拉通边缘的盆地还是沿汇聚板块边缘的封闭盆地。前者包含了 47% 的天然沥青,后者包含了 47% 的重油和 46% 的天然沥青。弧前盆地中几乎没有重油,而天然沥青既不出现在弧前盆地也不出现在三角洲盆地中。
引言
直到近年,常规的轻质原油一直供应充足,轻松满足了世界对这种能源形式的需求。然而,到2007 年,全球对原油的需求已大幅增加,使常规石油的供应紧张。这导致了对替代能源或未充分利用能源的考虑,其中重质原油和天然沥青或许是最容易获得的,可以补充短期和长期需求。长期以来,重油一直被用作炼油厂原料的来源,但由于其质量相对于常规油较低,价格一直较低。天然沥青是一种粘度非常高的原油,可能在储层中不流动。它通常需要升级到炼油厂原料等级(质量)。
当天然沥青在储层中可流动时,通常被称为超重油。作为天然沥青,自古以来就被用作铺路、填缝和砂浆的来源,并且在世界某些地区仍用于这些目的。直接使用开采的沥青进行道路铺筑现在几乎完全是地方性的,已被制造沥青所取代,后者可以根据特定要求进行定制。
本研究显示了按盆地类型划分的已知重油和天然沥青体积的地质分布。提供这些数据是为了促进更清晰地理解重油和天然沥青的赋存与发现这些矿产的地质环境类型之间的关系。所呈现的资源数据是从各种来源汇编而成的。这些数据不应被视为对及时资源信息的调查,例如政府机构和公共报告服务每年发布的数据。除加拿大外,没有关于重油和天然沥青聚集的此类数据来源。已知矿床中尚未开采的重油数量代表了未来供应的一部分。在这些数量之上,还可以加上目前知之甚少且完全未开采的矿床中的重油。现有信息表明,累计产量占已发现重油原始地质储量的不到3%,占天然沥青原始地质储量的不到 0.4%。
报告定义的术语
·常规(轻质)油:API 比重大于25∘的油。
·中质油:API 比重大于 20∘API,但小于或等于 25∘API的油。
·重油:API 比重在10∘API 和20∘API 之间(含)且粘度大于100 cP的油。
·天然沥青:API 比重小于 10∘且粘度通常大于10,000 cP 的油。仅凭粘度不可能定义天然沥青,因为许多根据比重定义的天然沥青粘度低于 10,000 cP。此外,粘度高度依赖于温度(图 1),因此必须知道它是在储层中还是在储罐中测量的。在处理俄罗斯资源时,术语天然沥青被认为包括软沥青和沥青,但不包括硬沥青。
·总原始石油地质储量:包括已发现的和远景额外的原始石油地质储量。
·原始石油地质储量-已发现:已发现的原始石油地质储量。
·储量:通常报告为储量或概算储量的数量,一般没有进一步区分,以及预期从已知聚集中可以技术上但不一定商业上采出的石油数量。只有在加拿大,储量才分别报告为通过一次或提高采收方法可采出的储量。俄罗斯的A、B 和 C1 级储量包含在此处(有关俄罗斯定义的说明,请参见 Grace, Caldwell, and Hether, 1993)。
·远景额外石油地质储量:根据地质和通常地球物理研究的推断,认为存在于已知矿床的未测量部分或部分中的资源量。
·原始储量:储量加上累计产量。此类别包括经常被报告为估计最终可采储量的石油,特别是在新发现的情况下。
化学和物理性质
天然沥青、重油、中质油和常规(轻质)油之间存在根本差异,这取决于其组成烃馏分(链烷烃、环烷烃和芳香烃)的挥发性。当轻馏分在从有机源岩演化后通过自然过程损失时,油变得重质,含有高比例的沥青质分子,并且在碳网络中取代了杂原子,如氮、硫和氧。因此,重油,无论来源如何,总是包含重馏分,即沥青质,其中包括树脂、沥青质和前沥青质(碳烯-碳质)(Yen, 1984)。没有已知的重油不包含沥青质。大的沥青质分子决定了油的密度和粘度的增加或减少。去除或减少沥青质或前沥青质会显著影响给定油的流变性质及其芳香性(Yen, 1984)。沥青质被正式定义为在添加正构烷烃(通常是正戊烷或正庚烷)时沉淀,但在甲苯或苯中仍然可溶的原油馏分。在 Tissot 和 Welte (1978) 的原油分类方案中,芳香-沥青质和芳香-环烷烃表征了加拿大和委内瑞拉的重油和天然沥青矿床,并且就资源数量而言是所有原油类别中最重要的。芳香-中间类表征了中东的矿床(Yen, 1984)。
表1 给出了常规、中质和重质原油以及天然沥青的一些平均化学和物理性质,以显示它们的区别特征。数据来源于多个来源,有些是旧的,有些则遵循不同国家采用的标准。表 2 中概述的转换因子用于将公布的数据转换为统一标准。表 1 中的一些性质对于重油和天然沥青从地下的开采很重要,而表 1 中的其他性质则作为升级和炼油技术决策的基础。从表 1 的常规油到天然沥青,可以看到密度(显示为 API 比重的降低)、焦炭、沥青、沥青质、沥青质+树脂、残渣油收率(体积百分比)、倾点、动态粘度以及金属中的铜、铁、镍、钒含量和非金属中的氮和硫含量的增加。储层深度、汽油和瓦斯油收率以及挥发性有机化合物(VOC 和 BTEX – 苯、甲苯、乙苯和二甲苯)的值减小。这些差异的重要性常常反映在开采、运输、产品加工和这四种油类的环境缓解所需的资本和运营费用上。表 1 分析数据的主要来源是 Environmental Technology Centre (2003)、Hyden (1961)、Oil & Gas Journal Guide to Export Crudes (2006)、U.S. Department of Energy, National Energy Technology Laboratory (1995) 以及技术报告中发布的各种分析。

图1. 一些阿尔伯塔原油的粘度对温度变化的响应(cP,厘泊),(Raicar and Proctor, 1984)。
树脂和沥青质在石油的聚集、开采、加工和利用中起着重要作用。树脂和沥青质是环烷-芳香分子的最终形式。碳骨架似乎包含三到五个多芳香片层,带有一些杂环(N-S-O)化合物。这些微晶可以结合形成高分子量聚集体,重油的高粘度与这些聚集体的大小和丰度有关。大多数沥青质是由干酪根随着沉积盆地深度和温度增加而演化产生的。不同类型的沥青质可能来源于主要的干酪根类型。与轻烃在从烃源岩运移到储集层的过程中优先运移不同,沥青质不会优先运移,如果原油未被降解,它们在储集层中含量较少(Tissot, 1981)。
一些重油和天然沥青起源于具有表1 所示化学和物理属性的未成熟油,这些油几乎没有经历任何二次运移。最大量的重油和天然沥青是由原始轻质原油在约 5,000 英尺或更浅的深度和低于 176°F的温度下,在有氧条件下经细菌降解形成的。生物降解的后果是损失了大部分低分子量挥发性链烷烃和环烷烃,导致原油密度非常高、粘度极高、黑色或深棕色,并且富含沥青质。需要活跃的水源来将细菌、无机养分和氧气携带到油藏,并去除有毒副产物,如硫化氢,低分子量烃类则提供食物(Barker, 1979)。低分子量组分也可能通过储层中的水洗、热分馏以及当储层在地表破裂时的蒸发而损失(Barker, 1979)。这个过程对重油和天然沥青开采的重要性在于,细菌改变的原油中 NSO(氮-硫-氧)化合物和沥青质的增加(Kallio, 1984)。
原油的细菌降解也可以在厌氧条件下进行,从而避免了在浅层需要淡水供应(Head, Jones, and Larter, 2003; Larter and others, 2006)。这个设想认为,只要不超过细菌生存的最高极限温度,即使在很深的深度,轻质油也会发生降解。这个理论没有以任何明显的方式解释重油和天然沥青中极性沥青质(即树脂和沥青质)的高百分比。
形成重油和天然沥青矿床所涉及的石油质量损失一直是众多研究课题的主题。Beskrovnyi 等人(1975)得出结论,对于给定的矿床,所需的石油量是天然沥青储量的三到四倍。基于死海盆地的物质平衡计算,Tannenbaum, Starinsky, and Aizenshtat (1987) 发现迹象表明,原始石油中 C15+ 范围内的 75% 成分因蚀变过程而被移除。通过考虑较低的碳数,他们估计地表沥青仅代表了原始石油 10-20% 的残余物。Head, Jones, and Larter (2003) 图示了质量损失从常规油的基本为零增加到重油的超过 50%,而重油本身最多只损失 20%。伴随质量损失的是 API 比重从 36°下降到 5-20°;气油比从 0.17 kg 气/kg 油下降;天然气液体从 20% 下降到 2%;硫含量从 0.3wt% 增加到 1.5+wt%;以及 C15+ 饱和烃从 75% 下降到 35%。这个质量损失的计算表明:(1) 重油和天然沥青盆地,特别是西加拿大沉积盆地和东委内瑞拉盆地,最初生成的石油量巨大;(2) 这种质量损失对剩余重油和天然沥青的生产-运输-加工链条施加了巨大的经济负担。
重油与天然沥青的起源
重油和天然沥青可能通过几种过程形成。首先,石油可能作为未成熟油从烃源岩中排出。普遍认为未成熟油占重油的一小部分(Larter and others, 2006)。大多数重油和天然沥青被认为是作为轻质或中质油从烃源岩中排出,随后运移到圈闭中。如果圈闭后来抬升到氧化带,几种过程可以将石油转化为重油。这些过程包括水洗、细菌降解和蒸发。在这种情况下,生物降解是有氧的。第三个提议是生物降解也可以在地下储层深处发生(Head, Jones, and Larter, 2003; Larter and others, 2003; Larter and others, 2006)。这种解释允许在任何具有水层且未被加热到超过 176°F的储层中发生生物降解。对生物降解的控制取决于局部因素而不是全盆地的因素。由于本报告的目的是描述已知重油和天然沥青矿床的地质盆地背景,因此论证世界每个盆地的重油和天然沥青的来源或成因超出了本报告的范围。
数据来源
单个油田和储层的重油资源赋存和数量的数据已从许多已发表的报告和商业数据库中汇编而成。其中最重要的包括Demaison (1977)、IHS Energy Group (2004)、NRG Associates (1997)、Parsons (1973)、Roadifer (1987)、Rühl (1982) 以及美国能源部国家能源技术实验室 (1983, 2005)。
美国天然沥青矿床的数据总结在美国能源部国家能源技术实验室(1991) 中,但犹他州的信息取自 Oblad 等人 (1987) 和 Ritzma (1979)。尽管美国以外的矿床没有单一的数据来源,但有丰富的文献,特别是关于俄罗斯和前苏联国家的文献。对于加拿大,依赖于阿尔伯塔能源和公用事业委员会 (2004) 和萨斯喀彻温工业和资源部 (2003) 的报告。
资源评估
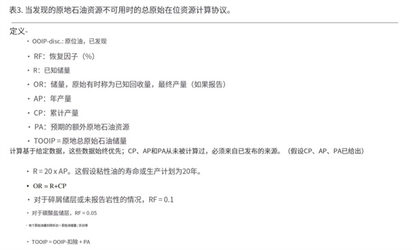
我们认为总原始石油地质储量是描述重油和天然沥青资源位置和体积最有用的参数。这里报告的资源数量是基于对文献的详细审查以及可用的数据库,旨在提示而非定义将来可能具有商业价值的资源体积。如果仅公布了聚集的可采重油体积,则根据表3 中规定的方案计算已发现的原始石油地质储量。
文献中经常报告天然沥青的原始地质储量。如果只公布了可采估算值,则根据为重油制定的方案计算地质储量体积;这对于高于4°API比重的沥青矿床尤其如此,我们任意地称之为超重油。
知之甚少的重油和天然沥青矿床被包含在远景额外资源类别中,如表3 所述。在任何情况下,远景额外资源体积的值都不是像已发现资源那样计算出来的,而是直接取自已发表的文献。
表4 总结了每种盆地类型中包含的重油和天然沥青的资源及其基本物理参数。这些特征影响重油和天然沥青的赋存和开采。开采可以是一次采油,例如在不进行砾石充填的冷采情况下,如果气油比足够高以提供必要的储层能量。否则,开采通常需要应用提高采收率方法,例如热能或溶剂注入。
开采方法
储层参数如何应用于提高采收率的方法总结自Taber, Martin, and Seright (1997a, 1997b),见表 5,该表涵盖了最常用或至少尝试过的提高采收率方法。在这些方法中,非混相气驱、聚合物驱和原位燃烧(火驱)对于重油和天然沥青取得的成功有限。蒸汽注入(循环蒸汽,吞吐)最为成功,通常采用循环蒸汽,然后是蒸汽驱。地表采矿和冷原位生产通常被认为是一次采油方法。在适当的条件下,它们可以适用于重油和天然沥青的提取。
下面的大多数工艺描述取自Taber, Martin, and Seright (1997b)。许多工艺可能导致工艺剂,如氮气或二氧化碳,保持与储层烃类非混相,或者与其混相。混相性取决于最小混相压力,并决定了工艺剂实现提高采收率的方式。虽然本总结讨论显示了操作人员已经尝试并继续作为实验项目尝试的提高采收率工艺的广度,但热力提高采收率方法占了商业生产重油的大部分。关于应用频率的数据,除非另有引用,均取自《石油与天然气杂志历史回顾,1980-2006》(2006),特别是《石油与天然气杂志》2000 年和 2006 年提高采收率调查。
氮气驱成本低,因此可以大量使用。它通常用于轻质油的混相开采。然而,它也可以用于非混相气驱。《石油与天然气杂志》2000 年调查包括一个在砂岩储层中的非混相氮气驱项目,原油为 16°API,深度 4,600英尺。据报道,该项目日产 1,000 桶提高采收率产量。该杂志 2006 年调查各报告了一个重油氮气混相和非混相项目。混相项目为 19°API,位于坎佩切湾,有 19 口井,但没有报告生产能力。非混相项目的原油为 16°API,深度 4,600 英尺,位于砂岩中。据报道,该项目的总产量为 1,500 桶/天,其中 1,000 桶/天是通过非混相氮气注入提高的。
在《石油与天然气杂志》2000 年调查的 77 个 CO2 项目中,70 个是混相 CO2 项目,没有一个涉及重油。在《石油与天然气杂志》2006 年调查中也是如此,所有 86 个 CO2 项目都致力于 28°API 以上的轻质油。在《石油与天然气杂志》2000 年调查中,七个非混相 CO2 项目中有五个应用于重油储层,四个在碎屑岩中,一个在石灰岩中。后者在土耳其的西拉曼油田,涉及 13°API 的原油,深度 4,265 英尺,日产 8,000 桶。该储层包含近 20 亿桶原始石油地质储量。由于储层的顽固性,可采储量仍然很低。蒸汽驱未能成功。到《石油与天然气杂志》2006 年日期,有八个非混相 CO2 项目,其中五个涉及重油,总计 7,174 桶/天。
两个最大的项目分别是轻质油和重油,并且都在碳酸盐岩储层中。聚合物/化学驱包括胶束/聚合物、碱-表面活性剂-聚合物和碱性流体(Taber, Martin, and Seright, 1997a, 1997b)。开采过程复杂,导致油水之间界面张力降低、某些胶束系统中油的增溶、油水乳化、润湿性改变和流动性增强。局限性和成本表明这些驱替适用于干净的碎屑岩地层。《石油与天然气杂志》2000 年调查显示了五个重油聚合物/化学驱项目,原油为 15°API,在约 4,000 英尺深的砂岩储层中。它们日产约 366 桶,项目被认为是成功或有前景的。像这样的项目低于理想的比重限制,并且在 45cP时比期望的更粘。聚合物驱通过增加水的粘度,从而降低水的流度,并接触更大体积的储层,提高了未经处理水驱的采收率。聚合物驱相对于普通水驱的优势是显而易见的。《石油与天然气杂志》2000 年调查列出了 22 个聚合物驱项目,其中五个涉及重油。这五个项目在聚合物筛选范围内,尽管比重处于边缘,从13.5°API 到略高于15°API。这五个项目日产 7,140 桶油,其中 2,120 桶归因于提高采收率。《石油与天然气杂志》2006 年调查显示了 20 个聚合物驱项目,其中五个探索重油储层。五个中的三个总产油量为 7,140 桶/天,提高采收率产量为 2,120 桶/天。《石油与天然气杂志》2000 年调查显示了四个热水驱项目,其中一个是重油,比重为 12°API,粘度 900 cP,起始饱和度仅为 15%。项目产量为 300 桶/天。《石油与天然气杂志》2006 年调查中包含的三个热水驱项目中有两个旨在提高重油产量。这两个项目总产油量约为 1,700 桶/天,热水驱提高的产量为 1,700 桶/天。原位燃烧(火驱)在理论上很简单,点燃储层油并通过注入空气维持燃烧。通常,空气通过注入井引入,燃烧前缘向生产井移动。一种变体是将水驱与火驱结合,结果是带有水驱的正向燃烧。另一种变体是开始火驱,然后将初始井转为生产井,并从相邻井注入空气。这种反向燃烧的问题在于它似乎不起作用。原位燃烧通过燃烧前缘引入热量来采油,这导致粘度降低。此外,蒸汽蒸馏和储层油热裂解的产物被向前携带,以升级剩余的油。该过程的一个优点是热量形成的焦炭本身燃烧以提供热量。最后,注入的空气增加了储层压力。焦炭的燃烧维持了过程,因此该过程不适用于缺乏沥青质组分的轻质油。该过程涉及许多问题,有些很严重,但《石油与天然气杂志》2000 年调查显示了 14 个燃烧项目,其中五个是轻质油,其余九个是重油,介于13.5°API和19°API 之间。粘度和起始含油饱和度相对较高。值得注意的是,重油原位燃烧项目在砂岩中,而轻油在碳酸盐岩中。重油原位燃烧项目日产约 7,000 桶。《石油与天然气杂志》2006 年调查在总共二十一个项目中包括了九个重油燃烧项目。重油项目日产约 7,000 桶燃烧提高的石油,其范围从13.5°API 到19°API。用于提高采收率的蒸汽注入有两种方式,要么通过循环蒸汽注入(吞吐),要么连续蒸汽驱。项目通常以循环蒸汽开始,将高质量蒸汽注入并在储层中浸泡一段时间,然后由于热量而粘度降低的石油通过注入井采出。这种浸泡周期可以重复多达六次,之后开始蒸汽驱。通常,蒸汽项目最适合深度不大于约 4,000 英尺、储层厚度大于 20 英尺且含油饱和度高于孔隙体积 40% 的碎屑岩储层。对于深度更大的储层,由于井筒热损失,蒸汽质量降低,项目变成热水驱。蒸汽很少应用于碳酸盐岩储层,很大程度上是因为裂缝中的热损失。《石油与天然气杂志》2000 年调查列出了 172 个蒸汽驱项目。其中,加拿大的四个没有给出比重读数,十三个是中质油,从 22°API 到 25°API,其余是重油。其中最大的是印度尼西亚的杜里油田,该原油为 22°API。对于整个项目列表,平均比重为14°API,最大值为 30°API,最小值为4°API。平均粘度为 37,500cP,最大和最小值分别为5,000,000cP和6cP。含油饱和度范围从35%到90%,平均为68%。最重要的是,项目区的产量为140万桶/天,其中130万桶/天来自蒸汽驱提高采收率。《石油与天然气杂志》2006 年调查发现的 120 个蒸汽项目中,除三个外,其余都涉及重油的开采。原油平均为 12.9°API,低值为 8°API,高值为 28°API(三个轻油储层之一)。平均粘度为 58,000 cP,高值为 500 万 cP,低值为 2 cP。这些项目日产超过 130 万桶,几乎全部是蒸汽提高采收率。
图件
报告重油和天然沥青的盆地的地理分布,按其Klemme 盆地类型标识,显示在图版 1 上。Klemme 盆地分类图说明了每种类型的构造形态和地质盆地结构。该图版还包括重油和天然沥青总原始石油地质储量资源体积的直方图。图版 2 和图版 3 分别描绘了全球重油和天然沥青资源原始地质储量的分布。每个图件根据报告的总原始石油地质储量体积对盆地进行分类。一个表格按总原始石油地质储量体积对盆地进行排序,并指示Klemme 盆地类型以及报告的已发现原始石油地质储量和远景额外石油地质储量。图版 2 和图版 3 还包括一个插图,显示了按 10 个世界区域划分的原始重油或天然沥青地理分布(参见表 6 中报告重油或天然沥青的国家的区域列表。)
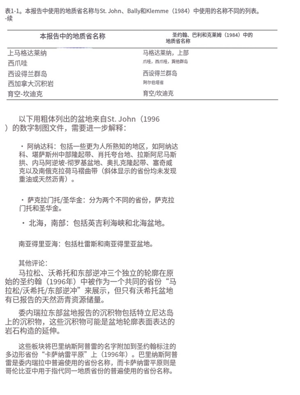
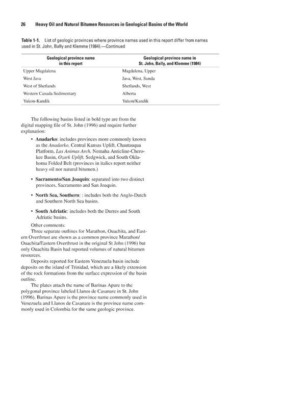
沉积省份的盆地轮廓是从St. John (1996) 编制的 AAPG 底图数字复制的。St. John (1996) 的盆地轮廓未作改动。然而,读者应注意,盆地轮廓被认为是用于显示资源分布的有用概括,但作为区域绘图工具不太可靠。此外,一些盆地名称已更改为当地国家地质学家更常用的名称。这些等效名称以及来自 Bally (1984) 和 St. John (1996) 的原始名称在附录 1 的表 1-1 中有详细说明。所示的东委内瑞拉盆地轮廓不包括特立尼达岛,那里既有重油也有天然沥青资源。在本报告中,来自特立尼达和多巴哥的资源计入东委内瑞拉盆地的总量。在少数情况下,图版上勾勒的单个盆地由多个盆地组成,以提供更有意义的局部信息。这在美国尤其如此,那里使用了 AAPG-CSD 地图(Meyer, Wallace, and Wagner, 1991)。在每种情况下,单个盆地保留与地图上所示盆地相同的盆地类型,所有此类盆地在附录 1 中都有标识。
含有重油或天然沥青矿床的盆地在附录2 的表 2-1 中列出,同时列出了 Klemme 盆地类型、报告矿床的国家和美国州或加拿大省份以及文献中引用的其他名称。图版 1 中的 Klemme 盆地分类图在附录 3 的图 3-1 中转载,以方便读者。图版 2 和图版 3 中的表格作为表 4-1 和表 4-2 转载,以方便读者。
Klemme 盆地分类
已经准备了许多石油盆地的分类。在最早的分类之一中,Kay (1951) 概述了地槽的基本构造,并对其起源提出了建议。Kay 的工作早于后来的板块构造理论。Klemme (1977, 1980a, 1980b, 1983, 1984) 给出了石油盆地的总结描述及其分类,基于盆地起源和固有的地质特征。这种分类简单,易于应用于理解重油和天然沥青的赋存。本报告中描述的重油和天然沥青盆地的 Klemme 盆地类型分配与 St. John, Bally, and Klemme (1984) 中所作的分配相对应。在 St. John, Bally, and Klemme (1984) 中出现多重类型指定的情况下,通过参考 Bally (1984) 或 Bally and Snelson (1980) 解决了唯一的类型指定。在 St. John, Bally and Klemme (1984) 中最初被指定为多重类型的盆地中,只有少数似乎含有重油和天然沥青。
表7 总结了 Klemme 分类所依据的标准。与 Klemme 盆地分类相关的资源禀赋的一般描述是基于截至 1980 年的世界油田(和气田)数据,而不考虑其所含烃类的密度或其他化学属性(Klemme, 1984)。在 Klemme 工作期间,美国炼油厂原油的平均密度约为 33.7°API(Swain, 1991)。到 2003 年平均值下降到约 30.6°API,或许标志着重油在混合油中日益重要(Swain, 2005)。
通常,盆地可以被描述为大或小,形状为线性或圆形。它们也可以通过表面积与沉积物体积的比率来描述。基底剖面或盆地横截面,连同物理描述,允许解释基本的盆地构造。然后可以将盆地置于相关的板块构造框架内,并分配到四种盆地类型之一,其中两种有子类型。Klemme 盆地类型的示意图出现在图版 1 上,颜色编码与地图上的盆地相对应。
在以下部分,我们提供来自Klemme (1980b, 1983, 1984) 的盆地类型描述,随后讨论这些相同盆地类型内的重油和天然沥青赋存,其摘要数据在表 4 中给出。由于大多数重油和天然沥青矿床是由常规油和中质油蚀变产生的,导致初始常规油和中质油聚集的因素与随后重油和天然沥青的赋存相关。
类型I. 内陆克拉通盆地
这些盆地中的沉积物负载比碳酸盐岩更具碎屑性。储层采收率低,很少有盆地包含巨型油田。圈闭通常与中央隆起有关,例如辛辛那提隆起,在此作为单独的一个省份处理(图版1-3),或西伯利亚地台的隆起(见下文进一步解释)。圈闭也发现在克拉通上的较小盆地中,例如密歇根盆地。这些凹陷的起源尚不清楚,尽管它们中的大多数始于前寒武纪(Klemme, 1980a, 1980b)。
六个含有重油的I 型盆地拥有不到 30 亿桶石油地质储量,其中 93% 仅存在于伊利诺伊盆地。四个含有天然沥青的 I 型盆地拥有 600 亿桶天然沥青地质储量,近 99% 在西伯利亚东部的通古斯盆地,其余在伊利诺伊盆地。通古斯盆地覆盖了西伯利亚地台的大部分,其边界周围发现了 IIA 型的克拉通边缘盆地。为方便起见,所有资源都分配给通古斯盆地。远景额外资源 520 亿桶几乎肯定是这个潜在有价值但难以进入区域的绝对最小值(Meyer and Freeman, 2006。)
类型II. 大陆多旋回盆地
类型IIA. 克拉通边缘(复合型)
这些盆地形成于大陆克拉通边缘,通常是线性的,剖面不对称,通常开始为伸展台地或凹陷,结束为挤压前渊。因此,它们是具有高沉积物体积与表面积比率的多旋回盆地。圈闭主要是大型隆起或块状抬升,可能发现于下部(台地)或上部(挤压)构造旋回的岩石中。到1980 年,世界上发现的常规油约有 14% 来自边缘克拉通盆地(Klemme, 1980a, 1980b)。
IIA 型盆地在重油方面重要性中等,约有 1,580 亿桶石油地质储量分布在 28 个盆地中。三个 IIA 型盆地,西加拿大沉积盆地、普图马约盆地和伏尔加-乌拉尔盆地,合计总重油资源为 1,230 亿桶石油地质储量,占 IIA 型盆地总量的 78%。
相比之下,24 个 IIA 型盆地中的天然沥青占 26,230 亿桶天然沥青地质储量,接近世界天然沥青总量的 48%。西加拿大沉积盆地占 23,340 亿桶天然沥青地质储量,约占 89%。在加拿大总量中,7,030 亿桶天然沥青地质储量是远景额外石油,主要局限于深埋藏在皮斯河和阿萨巴斯卡油砂矿床部分下方一个被称为碳酸盐三角区的碳酸盐岩中的沥青。加拿大矿床的重要性在于它们集中在几个主要矿床中:阿萨巴斯卡,其储层在地表或近地表和浅层地下开采;以及冷湖和皮斯河,其沥青从地下提取。另外两个盆地含有少得多但仍然显著数量的天然沥青,俄罗斯的伏尔加-乌拉尔盆地(2,630 亿桶天然沥青地质储量)和美国的尤因塔盆地(120 亿桶天然沥青地质储量)。伏尔加-乌拉尔矿床数量众多,但个体规模小, mostly of local interest。尤因塔矿床在空间上集中得多,但发现于远离已建立的运输和炼油设施的困难地形中。
类型IIB. 克拉通增生边缘(复杂型)
这些盆地是位于克拉通增生边缘的复杂大陆凹陷。在构造上,它们与IIA 型盆地相似,但以裂谷作用开始,而非凹陷。大约四分之三的 IIA 和 IIB 型盆地已被证实是富产的,它们包含了世界上大约四分之一的石油和天然气总量(Klemme, 1980a, 1980b)。
13 个 IIB 型盆地含有中等数量的重油(1,930 亿桶地质储量)。其中最重要的两个盆地在俄罗斯,即西西伯利亚盆地和蒂曼-伯朝拉盆地。这些盆地,连同大多数其他 IIB 型重油盆地,其常规油和中质油资源的重要性要大得多。
五个IIB 型盆地拥有 290 亿桶天然沥青地质储量。只有蒂曼-伯朝拉盆地含有重要的天然沥青矿床,约 220 亿桶天然沥青地质储量。不幸的是,该资源分布在大量通常规模较小的矿床中。
类型IIC. 地壳碰撞带(汇聚板块边缘)
这些盆地位于沿汇聚板块边缘的地壳碰撞带,在那里它们下挠成小型大洋盆地。尽管它们最终形态是挤压性的,表现为狭长且不对称的前渊,但在构造旋回早期,它们以凹陷或台地的形式开始。IIC 型下挠盆地仅占世界盆地面积的约 18%,但却包含了近一半的世界石油和天然气总量。这些盆地根据其最终的变形或缺乏变形细分为三个亚型:IICa 型,封闭型;IICb 型,海槽型;和 IICc 型,开放型(Klemme, 1980a, 1980b)。
虽然这类盆地开始时是下挠并张开成小型大洋盆地(IICc 型),但它们可能因大陆板块的碰撞而变成封闭的(IICa 型)。封闭后,形成一个大型、线性、不对称、物源来自两侧的盆地,类似于 IIA 型盆地。进一步的板块运动似乎会破坏大部分封闭盆地,留下一个狭窄、曲折的前渊,即 IICb 型海槽。开放型和封闭型盆地中相对较高的油气禀赋可能与超常的地温梯度有关,这促进了烃类的成熟和长距离斜坡运移。圈闭大多是背斜型的,要么是披覆在隆起上,要么是挤压褶皱,并且通常与盐体流动有关。
IICa 型盆地,由于其构造与 IIA 型盆地相似,是三种 IIC 型重油盆地中最重要的。这 15 个盆地占了 16,100 亿桶重油地质储量,其中阿拉伯盆地、东委内瑞拉盆地和扎格罗斯盆地包含了总量的 95%。特别令人感兴趣的是东委内瑞拉盆地,它包含了大量的常规油和中质油聚集,同时拥有巨大的重油和天然沥青资源。
IICa 型盆地也富含天然沥青,六个盆地总计拥有 25,070 亿桶天然沥青地质储量。其中约 83% 分布在委内瑞拉,主要位于东委内瑞拉盆地南部被称为奥里诺科重油带的地方。这里的储集岩与主亚那克拉通的接触方式,与西加拿大沉积盆地的储集岩覆盖到加拿大地盾上的方式非常相似。唯一另一个重要的 IICa 型天然沥青聚集发现于北里海盆地(4,210 亿桶天然沥青地质储量)。
十四个IICb 型盆地含有中等数量的重油(320 亿桶地质储量),天然沥青则更少(七个盆地中有 50 亿桶天然沥青地质储量)。大部分该资源发现于亚得里亚海两侧的卡尔塔尼塞塔盆地和都拉斯盆地。都拉斯盆地的资源与南亚得里亚盆地的资源合并,该省份在图版上标注为南亚得里亚。卡尔塔尼塞塔资源的相当一部分位于海上。
12 个 IICc 型盆地中的重油数量可观(4,600 亿桶地质储量)。其中迄今为止最大的坎佩切盆地、墨西哥的坦皮科盆地和美国的北坡盆地占了重油总量的 89%。坎佩切油田,实际上是一个紧密相关油田的组合,位于墨西哥湾尤卡坦半岛离岸约 65 英里处。北坡盆地位于阿拉斯加北海岸,处于气候恶劣和永久冻土区,这使得应用热力(蒸汽)方法开采重油和天然沥青在物理和环境上都十分困难。美国在东德克萨斯、墨西哥湾沿岸和密西西比盐穹盆地的油田仅占此类盆地重油的 5%。
在八个IICc 型盆地中仅发现了少量天然沥青(240 亿桶)。其中两个,北坡盆地和南德克萨斯盐穹盆地,对未来可能的开发具有重要意义。
类型III. 大陆裂谷盆地
类型IIIA. 克拉通和增生带(裂谷)
这些是小型、线性的大陆盆地,剖面不规则,由克拉通内和沿增生大陆边缘的裂谷作用和同时发生的凹陷作用形成。其中约三分之二是沿着较老变形带的走向形成的,三分之一发育在前寒武纪地盾上。裂谷是伸展性的,导致块体运动,因此圈闭通常是复合型的。石油运移通常是侧向的,距离较短。裂谷盆地数量很少,约占世界盆地的百分之五,但其中一半是富产的。由于采收率高,IIIA 型盆地在 1980 年占了世界总可采石油和天然气的 10%(Klemme, 1980a, 1980b)。
全球有28 个 IIIA 型重油盆地,包含 2,220 亿桶石油地质储量。中国的渤海湾盆地占了重油总量的 63%,另外 11% 来自苏伊士湾,10% 来自北海北部。除此之外,大多数 IIIA 型盆地只含有少量矿床。IIIA 型中的五个盆地拥有近 220 亿桶天然沥青地质储量,但其中一半位于北海北部盆地。
类型IIIB. 裂谷汇聚边缘(大洋消减型)
类型IIIBa 盆地被归类为火山弧汇聚克拉通一侧的弧后盆地。它们是小型、线性的盆地,具有不规则的剖面(Klemme, 1980a, 1980b)。
与IIIA 型盆地相似,在 IIIBa 型盆地中发现的重油体积很小。17 个重油盆地包含 490 亿桶地质储量,其中 83% 位于中苏门答腊。
在名为波尼湾的IIIA 型盆地中,仅识别出 40 亿桶天然沥青地质储量。已知在库克湾和汤加盆地也有少量存在。
类型IIIBb 盆地与裂谷化的、汇聚的克拉通边缘有关,在那里走滑断层和俯冲作用破坏了岛弧。它们是小型、线性且剖面不规则的盆地。
14 个含有重油的 IIIBb 型盆地仅占 1,340 亿桶石油地质储量。这些盆地在全球范围内重要性中等,但对加利福尼亚的石油工业一直非常重要。加利福尼亚的七个此类盆地——中央海岸、海峡群岛、洛杉矶、萨克拉门托、圣华金、圣玛丽亚和文图拉——相当于 1,290 亿桶地质储量,占 96%。
有九个IIIBb 型盆地报告了天然沥青矿床。它们包含 40 亿桶天然沥青地质储量,其中约一半在圣玛丽亚盆地。
IIIBa 和 IIIBb 型盆地约占世界盆地面积的百分之七,但只有四分之一的盆地对各种类型的石油是富产的。然而,这些富产盆地仅代表世界盆地面积的百分之二,却产出约世界石油和天然气总量的百分之七(Klemme, 1983)。其中一些富产盆地,特别是位于加利福尼亚的那些,具有很高的储层采收率。
类型IIIBc 盆地是小而狭长的,剖面不规则,占据着大洋俯冲带与克拉通之间或两个克拉通板块碰撞带之间的中间地带。它们是由中间带的走滑断层及随之产生的裂谷形成的。此类盆地约占世界盆地面积的百分之三点五,贡献了世界石油和天然气总量的百分之二点五。
IIIBc 型盆地对于重油的赋存非常重要(3,510 亿桶地质储量)。尽管有九个这种类型的盆地,但 92% 的重油集中在马拉开波盆地。马拉开波盆地也产出了五个含此类油气的盆地中 1,780 亿桶天然沥青地质储量的 95%。这使得马拉开波盆地独一无二:没有其他盆地类型如此完全地由单一盆地主导。
类型IIIC. 裂谷被动边缘(离散型)
这些盆地,通常恰当地称为拉分盆地,是伸展性的、狭长的且不对称的。它们位于扩张板块的主要大洋边界沿线,是离散型的,占据着厚大陆地壳和薄大洋地壳之间的中间地带。它们似乎以裂谷阶段开始,使得后来来自大陆的沉积物充填成为可能。IIIC 型盆地占世界盆地面积的 18%,大部分位于海上,并且通常处于深达 5,000 英尺的水中。因此,它们的开发一直很缓慢,但随着传统的、易于开发的盆地达到充分开发以及世界石油需求的增加,开发正在加速(Klemme, 1980a, 1980b)。
28 个 IIIC 型盆地产出 1,580 亿桶重油地质储量,但其中一个,海上的坎波斯盆地,包含了其中 66% 的重油。这些大陆边缘盆地在其历史上的某个时刻必定曾被充分抬升,使得其生成的常规油得以降解。有可能这些重油是非常不成熟的,仅经历了一次运移和后来的抬升。此类盆地的地质历史并不支持这种观点。然而,根据 Head、Jones 和 Larter (2003) 以及 Larter 等人 (2006) 最近提出的机制,这些石油很可能在深处经历了细菌降解。在拉分盆地中,沉积物会快速堆积并在深处,随后析出的石油就容易发生降解。深处降解的问题在于流动性丧失,除非能证明石油从未被抬升,而事实上坎波斯盆地的石油埋藏很深,平均深度接近 8,400 英尺。
IIIC 型盆地中的沥青资源量很小(七个盆地有 470 亿桶天然沥青地质储量),与西加拿大沉积盆地和东委内瑞拉盆地相比,几乎所有沥青矿藏都是如此。但位于尼日利亚西南部加纳盆地的 383 亿桶天然沥青地质储量是可开采的,并且该资源量可能被低估了。与许多沥青矿床一样,它有待更详细的评估。
类型IV. 三角洲(第三纪至近代)
三角洲作为伸展凹陷沿大陆边缘形成,呈圆形至elongate,并显示出极高的沉积物充填量与表面积之比。在构造上,它们是由沉积中心组成的改良凹陷,出现在离散和汇聚的克拉通边缘。尽管到 1980 年,三角洲盆地提供了世界盆地面积的百分之二点五,或许还有石油和天然气总量的百分之六(Klemme, 1980a, 1980b),但随着最近在前沿深水区成功的勘探,它们占据了更多常规资源禀赋。
三个IV 型三角洲盆地产出的重油很少(370 亿桶地质储量),并且没有天然沥青。这与极高的沉积物充填量与表面积之比以及这些盆地表现出烃源岩有机质的快速埋藏有关。埋藏是持续且不间断的,为生成的石油降解提供了非常有限的机会。
类型V. 弧前盆地
弧前盆地位于火山弧的向海一侧。它们由伸展和挤压共同作用形成,剖面狭长且不对称,在构造上是俯冲作用的结果。弧前盆地数量稀少,且通常生产力不高(Klemme, 1980a, 1980b)。
在巴巴多斯盆地发现了极少量的重油。尽管在舒马金盆地报告有天然沥青矿床,但尚无体积估算。
弧前盆地中基本上没有发现重油或天然沥青,因为这些盆地不产生大量任何类型的石油,因此提供的可降解物质相对较少。
重油与天然沥青的区域分布
前面的讨论涉及了世界地质盆地中重油和天然沥青的分布。这对于这两种矿产的勘探和开发至关重要。流体及其所在储层的化学和物理属性不受政治边界的影响。
同时,出于经济和政治原因,有必要了解重油和天然沥青的地理分布。这些因素将在后续报告中详细讨论。图版2 和图版 3 上的条形图分别给出了重油和天然沥青的总原始地质储量和已发现原始地质储量的区域分布。资源的分布情况在表 8 中给出。西半球约占世界重油的 52% 和天然沥青的 85% 以上。中东和南美洲拥有最大的重油地质储量,其次是北美洲。北美和南美洲拥有迄今为止最大的天然沥青地质储量。东西伯利亚也已知有非常巨大的资源矿床,但现有数据不足,无法做出超出名义规模的估算。
总结
从前面的盆地讨论来看,就重油而言,Klemme 盆地分类中的 IICa 型是迄今为止最多产的。对于天然沥青,IIA 型和 IICa 型盆地是最多产的。所涉及的盆地类型在构造上是类似的,始于沉积台地或凹陷,最终成为前渊。它们仅在起源模式上有所不同。它们的共同点是,在来自富烃源区的上倾方向被克拉通块体截切。这种情况使得常规油在浅层形成了巨大的聚集,并具备近乎理想的石油圈闭和生物降解条件,从而导致重油和沥青聚集的形成。这些盆地中远景额外资源矿床的远景资源量大于许多盆地类型的已发现资源量。
Klemme 盆地分类系统包含了控制盆地类型的盆地发育和构造要素。观察到的重油和天然沥青在不同盆地类型中的分布模式,与重油和天然沥青是通过常规油降解过程形成的观点是一致的。仅在内陆克拉通(I 型)、三角洲(IV 型)和弧前盆地(V 型)中发现了相对少量的重油。
IICa 型盆地,包括阿拉伯、东委内瑞拉和扎格罗斯盆地,拥有最大的重油禀赋,同时也包含最大量的常规油。大量的重油也发现于 IICc 型盆地( notably 坎佩切、坦皮科和北坡盆地)以及 IIIBc 型盆地(主要是马拉开波盆地)。对于天然沥青,西加拿大沉积盆地和东委内瑞拉盆地具有相似的发育历史和盆地构造特征。一些盆地的发育模式比其他模式更有利于形成更大体积的重油和天然沥青。这一点在目前 IICa 和 IICc 型盆地中重油和天然沥青的赋存情况中表现得最为明显,这些盆地拥有丰富的生油区和上倾运移路径,使油气得以圈闭在克拉通边缘。常规油可以轻易地穿过倾斜的台地运移,直到台地在近地表处被剥蚀,从而形成沥青封盖。
致谢
我们衷心感谢美国地质调查局的James Coleman 和 Robert Milici,以及 Nexen Inc. 的 Dale Leckie 和 Geoff Ryder 对稿件进行的审阅。我们感谢已退休的美国地质调查局的 Dorothy B. Vitaliano 和 Nora Tamberg 将俄语文献翻译成英文。
参考文献
阿尔伯塔能源与公用事业委员会,2004年,《阿尔伯塔省2003年储量及2004-2013年供应/需求展望:沥青、原油和天然气基本储量数据表》:统计系列 2004-98 (CD-ROM)。含单独的指定油田(石油与天然气)和油砂区地图。[可从网站www.eub.gov.ab.ca 获取]
Bally, A.W., 1984年,表1(Bally 和 Snelson (1980) 分类的修订版,用于区分洋壳并包含褶皱带和台地玄武岩),载于 St. John, Bill, Bally, A.W., 和 Klemme, H.D. 编,《世界沉积区——含油气与非含油气》[地图《世界沉积区》的说明文字]:塔尔萨,美国石油地质学家协会,35页。
Bally, A.W., 和 Snelson, S., 1980年,沉降域,载于 Miall, A.D. 编,《世界石油产状的事实与原理》:卡尔加里,加拿大石油地质学家协会,第9-94页。
Barker, Colin, 1979年,《石油勘探中的有机地球化学》:美国石油地质学家协会教育课程笔记系列#10,159页。
Beskrovnyi, N.S., Gol'dberg, I.S., Makarov, K.K., Sobolev, V.S., 和 Taliev, S.D., 1975年,《苏联的天然固体沥青——国民经济重要的原材料储备》:石油与天然气地质学,1975年第4期,第14-20页。(英文翻译由 Dorothy B. Vitaliano 于1985年3月完成,仅可在美国地质调查局雷斯顿图书馆查阅)
Demaison, G.J., 1977年,沥青砂与特大型油田:美国石油地质学家协会通报,第61卷,第11期,第1950-1961页。
环境技术中心,2003年,石油性质数据库:加拿大安大略省格洛斯特,环境技术中心。[可从网站www.etc.ec.gc.ca 获取]
Grace, J. D., Caldwell, R. H. 和 Hether, D. I., 1993年,储量定义比较:美国、欧洲和前苏联,石油技术杂志,(9月),第866-872页。
Head, I.M., Jones, D.M., 和 Larter, S.R., 2003年,深层地下的生物活动与重油的起源:自然,第426卷,第20期,第344-352页。
Hyden, H.J., 1961年,原油中的铀和其他金属,B部分。铀和其他金属在原油中的分布:美国地质调查局公报 1100,第17-97页。
IHS能源集团,2004年,国际勘探与生产数据库:科罗拉多州恩格尔伍德,IHS能源集团。[该数据库前身为 Petroconsultants 油气田文件,可从 IHS能源集团获取,地址:15 Inverness Way East, Englewood, CO 80112 USA.]
Kallio, R.E., 1984年,微生物在重油形成中的作用,载于 Meyer, R.F., Wynn, J.C., 和 Olson, J.C. 编,第二届联合国重油和沥青砂国际会议,加拉加斯,1982年2月7-17日:纽约,麦格劳-希尔出版社,第430-432页。
Kay, G.M., 1951年,北美地槽:美国地质学会备忘录 48,143页。
Klemme, H.D., 1977年,来自大油田和盆地(区域)分析的世界油气储量,载于 Meyer, R.F. 编,《自然形成石油和天然气的未来供应》:纽约,珀加蒙出版社,1046页。
Klemme, H.D., 1980年a,未来石油资源的地质学:法国石油研究所评论,第35卷,第2期,第337-349页。
Klemme, H.D., 1980年b,石油盆地;分类与特征:石油地质学杂志,第3卷,第2期,第187-207页。
Klemme, H.D., 1983年,与盆地特征相关的油田规模分布:石油与天然气杂志,第81卷,第52期(12月26日),第168-176页。
Klemme, H.D., 1984年,表2;Klemme盆地分类,载于 St. John, Bill, Bally, A.W., 和 Klemme, H.D. 编,《世界沉积区——含油气与非含油气》[地图《世界沉积区》的说明文字]:塔尔萨,美国石油地质学家协会,35页。
Larter, S., Huang, H., Adams, J., Bennett, B., Jokanola, O., Oldenburg, T., Jones, M., Head, I., Riediger, C. 和 Fowler, M., 2006年,深层地下生物降解石油组成控制因素:第二部分。地下生物降解通量的地质控制及储层流体性质预测的限制:美国石油地质学家协会通报,第90卷,第6期,第921-938页。
Larter, S, Whilhelms, A., Head, I., Koopmans, M., Aplin, A., Di Primio, R., Zwach, C., Erdmann, M., 和 Telnaes, N., 2003年,深层地下生物降解石油组成控制因素 – 第一部分:石油储层中的生物降解速率:有机地球化学,第34卷,第3期,第601-613页。
Meyer, R.F., 和 Freeman, P.A., 2006年,西伯利亚地台;地质与天然沥青资源:美国地质调查局公开文件报告 2006-1316,可在线获取:http://pubs.usgs.gov/of/2006/1316/。
Meyer, R.F., Wallace, L.G., 和 Wagner, F.J., Jr., 1991年,AAPG-CSD地质区代码图:美国石油地质学家协会通报,第75卷,第10期,第1644-1651页。
NRG Associates, 1997年,美国重要油气田:科罗拉多州科罗拉多斯普林斯。
Oblad, A.G., Bunger, J.W., Hanson, F.V., Miller, J.D., Ritzma, H.R., 和 Seader, J.D., 1987年,犹他大学的沥青砂研究与开发:1987年能源年度评论,第12卷,第283-356页。
石油与天然气杂志,2006年,OGJ出口原油指南 - 原油化验(2006年)CD-ROM。[可从网站www.ogj.com 获取]
石油与天然气杂志,2006年,历史提高采收率调查。CD-ROM。[可从网站www.ogj.com 获取]
Parsons, W.H., 1973年,阿尔伯塔省,载于 McCrossan, R.G. 编,《加拿大未来的石油省份》:加拿大石油地质学家协会备忘录 1,第73-120页。
Raicar, J., 和 Procter, R. M., 1984年,加拿大阿尔伯塔省洛伊明斯特重油供应的经济考量与潜力,载于 Meyer, R.F., Wynn, J.C., 和 Olson, J.C. 编,第二届联合国重油和沥青砂国际会议,加拉加斯,1982年2月7-17日:纽约,麦格劳-希尔出版社,第212-219页。
Ritzma, H.O., 编纂, 1979年, 地图47: 犹他州油浸岩矿床: 犹他地质与矿产调查, 2张。
Roadifer, R.E., 1987年,世界已知最大石油和沥青积聚的规模分布,载于 Meyer, R.F. 编,《重质原油和天然沥青的勘探》:美国石油地质学家协会地质学研究第25号,第3-23页。
Rühl, Walter, 1982年,沥青(超重油)砂和油页岩,载于 Beckmann, Heinz 编,《石油地质学》:斯图加特,Enke出版社,第6卷,149页。
萨斯喀彻温省产业与资源部,2003年,萨斯喀彻温省产业与资源部石油和天然气储量数据盘2003基础储层数据。[可从网站www.ir.gov.sk.ca 获取]
St. John, Bill, 编纂, 1996年,《世界沉积区——含油气与非含油气》中的沉积盆地数字地图文件:塔尔萨,美国石油地质学家协会,CD-ROM数据页。[可从网站www.aapg.org 获取]
St. John, Bill, Bally, A.W., 和 Klemme, H.D., 1984年,《世界沉积区——含油气与非含油气》[地图《世界沉积区》的说明文字]:塔尔萨,美国石油地质学家协会,35页。
Swain, E.J., 1991年,美国原油 slate 变得更重、硫含量更高:石油与天然气杂志,第89卷,第36期(9月9日),第59-61页。[更正,10月28日,1991年,第55页]。
Swain, E.J., 2005年,美国炼油厂继续处理更低API度、更高硫的原油:石油与天然气杂志,第103卷,第1期(1月3日),第51-55页。
Taber, J.J., Martin, F.D., 和 Seright, R.S., 1997年a,EOR筛选标准重访 - 第一部分;筛选标准与提高采收率油田项目介绍:石油工程师协会 SPE 35385,第189-198页。
Taber, J.J., Martin, F.D., 和 Seright, R.S., 1997年b,EOR筛选标准重访 - 第二部分;应用与油价影响:石油工程师协会 SPE 39234,第199-205页。
Tannenbaum, E., Starinsky, A., 和 Aizenshtat, Z., 1987年,轻质油向重油和沥青的转化——去除烃量的评估及该过程的水文地质控制,载于 Meyer, R.F. 编,《重质原油和天然沥青的勘探》:美国石油地质学家协会地质学研究第25号,第221-231页。
Tissot, B., 1981年,当前对石油重质产品的认识:法国石油研究所评论,第36卷,第4期,第429-446页。
Tissot, B.P., 和 Welte, D.H., 1978年,《石油的形成与产出》:柏林,Springer-Verlag出版社,538页。
美国能源部,国家能源技术实验室,1983年,NPC公共数据库:美国能源部,国家能源技术实验室。[可提供CD-ROM或从网站www.netl.doe.gov 获取]
美国能源部,国家能源技术实验室,1991年,截至1991年8月22日的国内沥青砂矿床:塔尔萨,俄克拉荷马州,美国能源部,国家能源技术实验室。[可从网站www.netl.doe.gov 获取]
美国能源部,国家能源技术实验室,1995年,原油分析数据库:美国能源部,国家能源技术实验室。[可提供CD-ROM或从网站www.netl.doe.gov 获取]
美国能源部,国家能源技术实验室,2005年,2004年重油数据库[2005年更新]:美国能源部,国家能源技术实验室。[可提供CD-ROM或从网站www.netl.doe.gov 获取]
Yen, T.F., 1984年,重油的特征,载于 Meyer, R.F., Wynn, J.C., 和 Olson, J.C. 编,第二届联合国重油和沥青砂国际会议,加拉加斯,1982年2月7-17日:纽约,麦格劳-希尔出版社,第412-423页。
表格1-8
























































隐私政策 一般法律条款和法律声明
©2019西安众力天然沥青版权所有 陕ICP备19019525号-3